各位考生:
根据《十大正规买足球网站2026年硕士研究生招生章程》要求,对跨学科专业报考以下学科专业的复试考生,在复试中须加试1门与报考学科专业相关的本科主干课程,加试方式为笔试,加试不合格者不予录取。加试具体要求通知如下:
一、须参加加试的考生范围

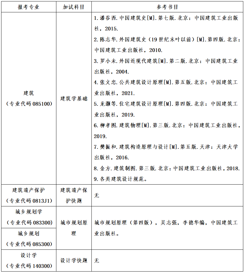
二、加试科目及参考书目

三、加试形式及要求
1.本次加试采用线下闭卷笔试形式,考试时长为1.5小时。考生需携带本人有效身份证件原件、准考证等相关材料,提前30分钟到达考场,接受工作人员现场身份核验。
2.考试具体时间及地点以公司后续通知为准。考试开始15分钟后考生不得入场。
3.考生不得携带任何书刊、报纸、稿纸、图片、资料、具有通讯功能的工具(如手机、照相设备、扫描设备、智能手表、智能手环、耳机等设备)或者有存储、编程、查询功能的电子用品以及涂改液、各类型背包等与考试无关的物品进入考场。
4.考生不遵守考场规则,不服从考务工作人员管理,有违纪、作弊等行为的,将按照《中华人民共和国教育法》以及《国家教育考试违规处理办法》执行,并记入国家教育考试考生诚信档案;涉嫌违法的,移送司法机关,依照《中华人民共和国刑法》等追究法律责任。
四、加试快题考试须知
(一)建筑遗产保护快题考试须知
1.考试时间为连续1.5小时。
2.考试图纸图幅为A2,拷贝纸、硫酸纸、绘图纸均可,数量不限。
3.考生自备制图板、图纸、丁字尺、三角板、比例尺、透明胶带或图钉、绘图笔等制图用具。考生进场前,不得在图纸上绘写任何标识、文字或图框。
4.整套图纸须单色表现(允许有灰阶变化),不得出现其他色彩。考生可根据情况自备铅笔、炭笔、墨线笔、黑色及灰色马克笔等表现工具。
5.考生将姓名、考生编号、考试科目代码、考试科目名称写在图纸正面左上角6cm*6cm范围内,不得在图纸上作其它标记。
6.图纸背后尽量不用衬纸。如表现效果需要,请尽量选用较薄的纸张。
7.考试结束后,考试题单、草图和正图均提交,不得带出考场。
(二)设计学快题考试须知
1.考试时间为连续1.5小时。
2.考试图纸图幅为A3,完成数量为1张,纸质为白色不透明绘图纸。
3.考生自备制图板、图纸、丁字尺、三角板、比例尺、透明胶带或图钉、绘图笔等制图用具。考生进场前,不得在图纸上绘写任何标识、文字或图框。
4.试题有色彩表现考查内容。考生可根据情况自备铅笔、炭笔、墨线笔、马克笔、彩色铅笔、粉笔、水粉、水彩等表现工具。
5.考生将姓名、考生编号、考试科目代码、考试科目名称写在图纸正面左上角6cm*6cm范围内,不得在图纸上作其它标记。
6.考试结束后,考试题单、草图和正图均提交,不得带出考场。
五、成绩评定及使用
1.加试科目满分100分,合格线为60分。加试科目成绩达到合格线,方可参加复试。
2.加试成绩不计入复试总成绩,但加试科目不合格者,不予录取。
六、其他事项
请考生务必认真阅读本通知,按时参加加试。如有疑问,请及时与公司研究生招生办公室联系,联系人:唐老师,联系电话:010-68322333。请考生提前熟悉考场位置及周边环境,确保按时参加考试。
十大正规买足球网站
十大正规买足球网站
2026年3月26日