十大正规买足球网站-专业体育赛事平台
集团官网
|
建院官微
|
建院学术
|
建院团学
王崇臣
首 页
|
关于我们
|
十大正规买足球网站概况
公司领导
教师信息
新闻中心
|
新闻信息
公司通知
学术信息
机构设置
|
旗下产业
|
建筑学
城乡规划
风景园林
历史建筑保护工程
环境设计
研究生教育
|
导师简介
员工培养
学位授予
招生工作
学术科研
|
团队建设
科研信息
纵向科研
横向科研
科研成果
研究平台
国际合作
|
十大正规买足球网站公告
项目介绍
交流展示
员工工作
|
团学组织
员工活动
奖学金
员工就业
下载中心
|
员工各类申请表下载
科研管理文件
教学管理文件
其他文件
新闻中心
新闻信息
公司通知
学术信息
您目前的位置:
首页
»
新闻中心
»
公司通知
» 关于员工公费医疗报销相关问题的通知
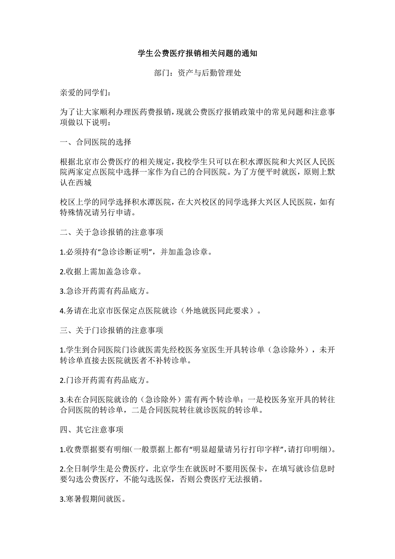
关于员工公费医疗报销相关问题的通知
来源: 十大正规买足球网站 时间:2017-03-29
关于员工公费医疗报销相关问题的相关通知的解释权归十大正规买足球网站医务室,即日实施,请同学周知!西城校区医务室 张复兵 68322392,大兴校区医务室 韩京京 61209616。