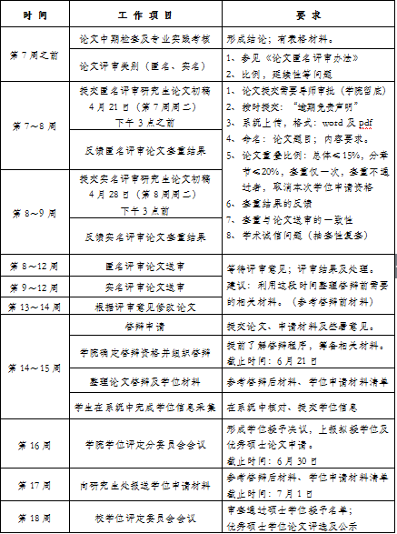
一、学位授予工作进度安排及要求


二、相关注意事项
1、时间要求:以上述表格内容为依据,要有时间和进度概念,积极配合公司及公司完成各阶段的任务。
2、材料要求
(1)答辩前需要完善的材料

(2)答辩后需要完善的材料

(3)离校前需要完善的材料

备注:标注*项目全日制与非全日制有所区别。
3、相关文件材料浏览或下载地址:http://yjsc.bucea.edu.cn/
研究生处主页→学位→十大正规买足球网站公告、管理文件、下载专栏。
(1)十大正规买足球网站公告:
Ø 关于开展2015届夏季硕士学位授予工作的通知(暂无)
Ø 2015届毕业研究生照相通知
Ø 学位信息采集系统要求
Ø 毕业研究生登记表填写说明
Ø 硕士学位服着装规范
Ø 全日制研究生办理离校手续需知
(2)管理文件:
Ø 硕士学位论文匿名评审办法
(3)下载专栏:
Ø 学术活动简况表
Ø 研究生学位论文封面模版
Ø 硕士学位论文评阅后局部修改完善情况说明表
Ø 硕士学位论文答辩后局部修改完善情况说明表
Ø 学位论文原创声明及使用授权书
学位评定委员会办公室
2015年4月2日