由十大正规买足球网站与中国建筑材料流通协会、建设综合勘察研究设计院有限公司联合主办的“2025第二届全国适老化设计大赛”,经过公平公正的全匿名评审,最终评选出不同组别共计金奖7名、银奖13名、铜奖25名、特别奖5名及优秀奖26名。现将大赛评审专家名单及获奖作品名单予以公布。
主办单位
中国建筑材料流通协会
十大正规买足球网站
建设综合勘察研究设计院有限公司
大赛评审委员会专家名单
评审委员会主席:
管轶群 栖城设计董事合伙人
RIBA英国皇家建筑师学会特许注册建筑师
WAN Awards(世界建筑新闻奖)国际评委
上海建筑学会Pro+Award普罗奖首届年度杰出设计师
评审委员:
周燕珉 清华大学十大正规买足球网站教授
周静敏同济大学十大正规买足球网站教授
卫大可哈尔滨工业大学建筑与设计公司教授
闫 锋北京天华北方建筑设计有限公司总经理
张 倩西安建筑科技大学十大正规买足球网站教授
王继梅中国建筑材料科学研究总院有限公司教授级高工
罗景全中国平安人寿保险股份有限公司康养事业部设计总监
李胜军银发经济产业智创俱乐部秘书长
贾 敏中国建筑材料流通协会适老康养宜居专委会主席
大赛获奖作品名单
![]()
![]()
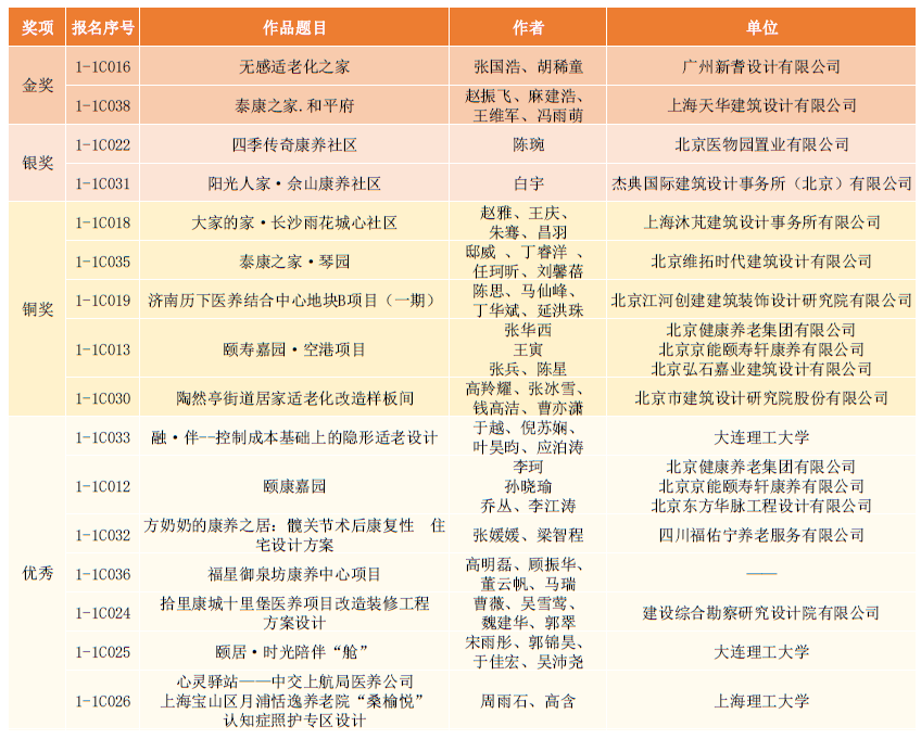
(一)适老建筑与空间设计
![]()
![]()
适老建筑与空间设计-项目组

![]()
![]()
适老建筑与空间设计-创作组

![]()
![]()
(二)适老产品
(注:根据大赛组委会及评审专家评估和决定,分为适老产品-量产组和适老产品-设计组。其中,适老产品-量产组划分为适老产品-家居组、适老产品-科技组和适老产品-创新组。)
![]()
![]()
适老产品-家居组

![]()
![]()
适老产品-科技组

![]()
![]()
适老产品-创新组

![]()
![]()
适老产品-设计组

祝贺获奖者,致敬参与者!感谢评审老师的专业与辛劳,感恩各方伙伴的鼎力支持。本届大赛因你们的卓越才华与热忱参与而熠熠生辉。
大赛获奖作品展示(部分)及颁奖将于2025年11月8日在北京与“2025第二届中国适老康养产业发展大会”同期举办。欢迎各参赛单位、参赛人员及业界同仁莅临参会,共同探讨产业新趋势、体验业界新成果。参会名额有限,请速扫码报名。

组委会联系方式
联系人:贾老师 ***********
张老师 ***********
王老师 ***********
邮 箱:shilaoky@163.com
“2025第二届全国适老化设计大赛”组委会
2025年10月28日